Barragan Dev
ProjectApp - Technology used
  • NextJS
  • PostgreSQL
  • Supabase
  • TailwindCSS
NextJS
NextJS was utilized for the Full-Stack framework.

Using NextJS with React allowed for Server-Side rendered pages for fast access to information. Incorporating API calls from within the framework makes scalability easy and maintainable at scale.

✨Link
PostgreSQL
PostgreSQL was utilized as an object-relational database.

PostgreSQL allows for the easy scalability and power of true and tested SQL relational databases.

✨Link
Supabase
Supabase was utilized as a full-featured authentication system.

Supabase Open Source Authentication allows seamless integration with PostgreSQL and complete user management. This allows for users to feel secure as well as allow multiple methods for authentication.

✨Link
TailwindCSS
TailwindCSS was utilized as a utility based CSS framework.

Tailwind CSS offers a utility class-based approach to developing scalable and maintainable user interfaces. It allows for rapid prototyping, device scalability, and responsiveness, while minimizing the shipped code to only what is necessary for the utilized classes.

✨Link
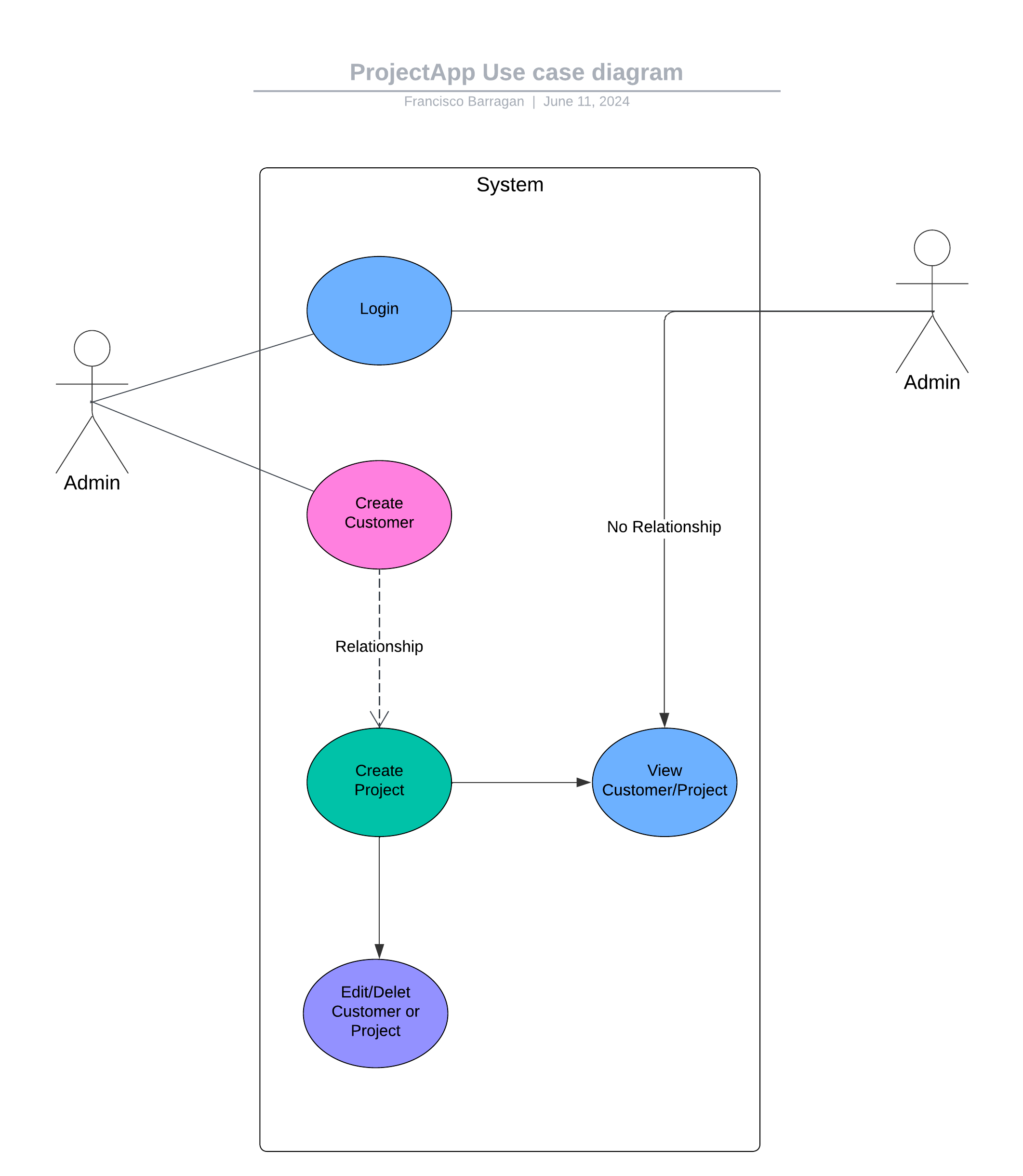
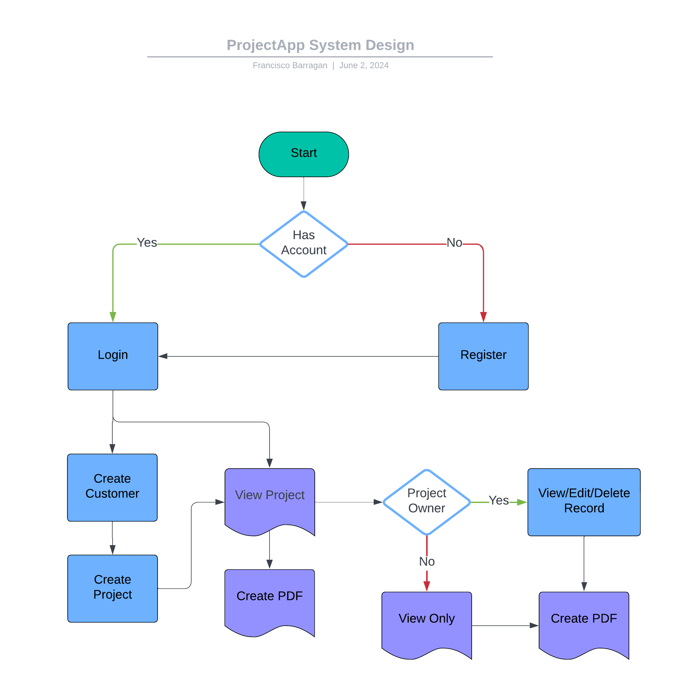
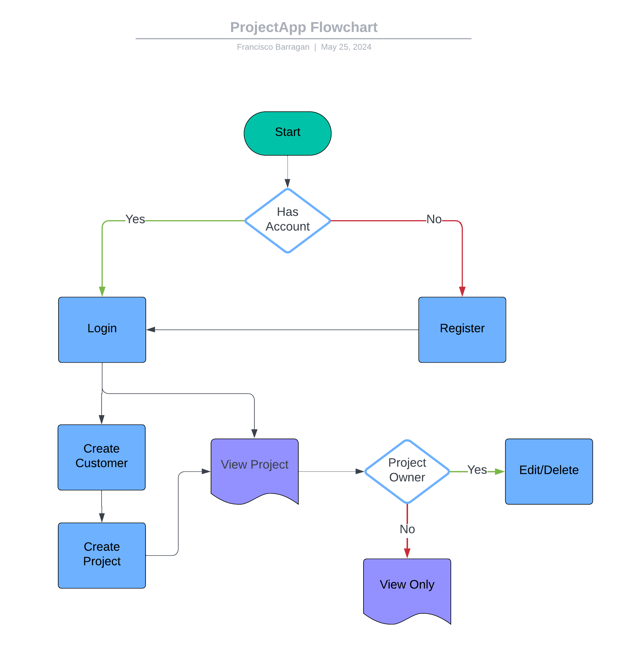
Supporting Documentation